3月28日,中国记协发布了中国新闻奖、长江韬奋奖评选启动的通知。并发布了《中国新闻奖评选办法》。相比去年,今年的评选办法有哪些变化?小编梳理出以下7点内容,供大家参考。
1.对自荐、他荐作品实名推荐人要求的变化
往年要求“作品应获得省部级或中央主要新闻单位年度二等奖及以上奖励,并由2名新闻专业副高以上职称人士实名推荐。”
今年则为“作品应获得省部级或中央主要新闻单位年度二等奖及以上奖励,并由2名无作品参加本届评选的新闻专业副高以上职称人士实名推荐。”
2.新闻教研机构试点报送单位从21家增加到43家(标红高校为新增的试点报送单位)
中国社会科学院新闻与传播研究所和北京大学、清华大学、中国人民大学、中国传媒大学、中国政法大学、北京师范大学、北京外国语大学、天津师范大学、南开大学、河北大学、山西大学、内蒙古大学、辽宁大学、吉林大学、黑龙江大学、复旦大学、上海交通大学、华东师范大学、南京大学、浙江大学、安徽大学、厦门大学、南昌大学、山东大学、郑州大学、武汉大学、华中科技大学、湖南大学、暨南大学、海南师范大学、广西大学、重庆大学、重庆工商大学、四川大学、贵州大学、云南大学、西藏民族大学、西北大学、兰州大学、青海师范大学、宁夏大学、新疆大学的新闻院系(学部)等43家教研机构报送单位接收自荐、他荐作品并组织初评报送。
3.报送名额分配变化
(1)人民日报社、新华社、中央广播电视总台各报送新媒体作品由去年的不少于4件增加为不少于5件;
(2)求是杂志社、学习时报社各报送新媒体作品由去年的不少于2件,减少为不少于1件;
(3)各省记协报送作品由去年的各类型占比变为精确为具体的件数。
省级记协报送的新闻作品(不含新闻业务研究文章)中,省级媒体及省属都市类媒体的作品不超过10件;广播作品不少于3件;县级融媒体中心作品不少于1件。新疆生产建设兵团记协报送的新闻作品(不含新闻业务研究文章)中,省级媒体作品不超过6件;广播作品不少于2件;县级融媒体中心作品不少于1件。
对比第33届中国新闻奖初评报送名额分配表来看:
人民日报社、新华社、中央广播电视总台专门奖项(不含融合报道、应用创新)报送件数由去年的6件,减少为4件。
求是杂志社、学习时报社专门奖项(不含融合报道、应用创新)报送件数由去年的2件,减少为1件;同时,基础奖项也由去年的4件减少为3件。
解放军新闻传播中心、光明日报社、经济日报社、中国日报社、科技日报社、中央纪委国家监委新闻传播中心、中国新闻社专门奖项(不含融合报道、应用创新)报送件数由去年的3件,减少为2件。
人民政协报社、工人日报社、中国青年报社、中国妇女报社、农民日报社、法治日报社专门奖项(不含融合报道、应用创新)报送件数由去年的3件,减少为2件。
中国外文出版发行事业局专门奖项(不含融合报道、应用创新)报送件数由去年的3件,减少为2件。
军委政治工作部宣传局专门奖项(不含融合报道、应用创新)报送件数由去年6件,减少为5件。
北京、上海、广东记协专门奖项(不含融合报道、应用创新)报送件数由去年6件,减少为5件。
天津、河北、山西、内蒙古、辽宁、吉林、黑龙江、江苏、浙江、安徽、江西、福建、山东、河南、湖北、湖南、广西、海南、重庆、云南、贵州、四川、西藏、青海、甘肃、宁夏、陕西、新疆记协专门奖项(不含融合报道、应用创新)报送件数由去年6件,减少为5件。
新疆生产建设兵团记协专门奖项(不含融合报道、应用创新)报送件数由去年4件,减少为3件。



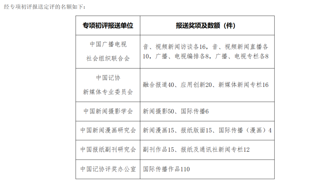
4.专项初评报送单位报送定评奖项和件数变化:
(1)中国广播电视社会组织联合会、中国记协新媒体专业委员会、中国报纸副刊研究会不再报送国际传播作品。
(2)中国记协评奖办公室负责报送国际传播作品110件;中国新闻摄影学会报送国际传播作品6件(相比去年多1件),中国新闻漫画研究会报送国际传播(漫画)作品4件(相比去年少2件)。中国新闻摄影学会报送的新闻摄影项目从去年的35件增加至50件。
第34届中国新闻奖专项初评报送定评名额↓

5.参评人员申报名额及范围变化
新增:
(1)通讯类的新媒体作品作者和主创人员为5名;
(2)新闻漫画组画(长图)作者和主创人员由2名增加为3名;并增加动画类,作者和主创人员为5名。
6.时隔两年,评选办法再次对作品字数和时长作出明确要求
对于超长作品原则上按如下标准掌握:以文字为主的消息作品不超过1000字,评论作品不超过2000字,通讯作品不超过4000字;以音频为主的消息作品不超过4分钟,评论作品不超过15分钟,专题作品不超过30分钟;以视频为主的消息作品不超过4分钟,评论作品不超过40分钟,专题作品不超过45分钟。专门类项目作品按上述要求掌握。
7.材料申报要求变化:
新增:
(1)参评的音视频作品应保存播出作品所在栏目的原版,电视作品原则上应带有频道标识等在线系统包装信息等。同时保存内部编辑、制作和播出审批凭据,包括数字系统编审痕迹。
(2)新媒体作品中网络专题等集纳式作品同时提供3件代表作网址(二维码)和文字稿。
(2)国际传播作品,应提交国际传播效果证明材料。















